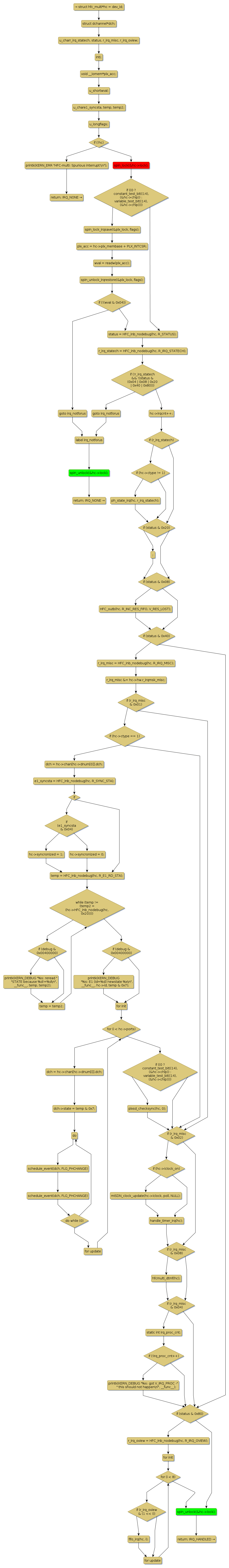
Instance Verification Kit (IVK)
spin lock @ [74324+21+/linux-3.19-rc1/drivers/isdn/hardware/mISDN/hfcmulti.c]
Instance Signature: lock
|
The Matching Pair Graph:
|
|
Function Name
|
Control Flow Graph (CFG)
|
Events Flow Graph (EFG)
|
Source Correspondence
|
|
hfcmulti_interrupt
|
|
|
[73860+18+/linux-3.19-rc1/drivers/isdn/hardware/mISDN/hfcmulti.c]
|